English
首页
基本概况
总体介绍
现任领导
管理机构
相关单位
党建工作
组织架构
党建动态
支部风采
工作指南
学习资料
工会工作
友情链接
师资建设
人才招聘
生物医学工程
化学/材料科学与工程
软件工程
环境科学与工程
人工智能与数据科学
师德师风建设
杰出校友
教育培养
教育教学
导师工作
学生活动
就业创业
国际学生
科学研究
科研机构
科研动态
学术报告
科研诚信与科技伦理
校园建设
仁爱路校园东区
若水路校园
科研中心
新闻公告
新闻动态
通知公告
公共服务
规则制度
相关表格
校友服务
校园文化
English
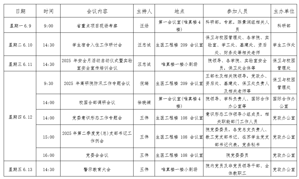
一周会议安排(2025年6月9日——6月13日)
发布时间:2025-06-09
浏览次数:1888
一周会议安排(2025年6月9日——6月13日)
发布时间:2025-06-09
浏览次数:1888